CSR Matchmaking Web Platform for Government of Tamil Nadu
Download MarkDownThe Challenge
India’s Companies Act 2013 mandates that qualifying companies spend 2% of their net profits on Corporate Social Responsibility (CSR) programmes. Since CSR’s inception in 2014, Tamil Nadu has received approximately INR 7,000 crores through CSR initiatives. However, companies with resources and intention to create positive change were often unable to identify the right implementation partners across different geographies working in specific sub-sectors such as environment, healthcare, and education.
Key challenges included:
– Information Asymmetry: CSR funding agencies struggled to find credible implementing organizations in target geographies, while government departments and NGOs lacked visibility into available CSR funds.
– Fragmented Tracking: No unified platform existed to track CSR budget utilization across the state, districts, and gram panchayats.
– Limited Alignment with Government Priorities: CSR spending was not systematically aligned with state development priorities, including the Focus Block Development Programme (FBDP) and Aspirational Districts Programme.
– No SDG Linkage: There was no mechanism to map CSR investments against Sustainable Development Goal indicators to measure contribution toward Agenda 2030.
– Absence of Data-Driven Decision Making: Without predictive analytics or visualization tools, informed decision-making on CSR budget allocation was difficult.
The Government of Tamil Nadu, in partnership with UNDP’s SDG Coordination Centre (SDGCC) Project, envisioned a CSR Matchmaking Platform as part of “Leveraging CSR for Accelerating Achievement of SDGs in Tamil Nadu.”
Velocity’s Solution
Scope of Work
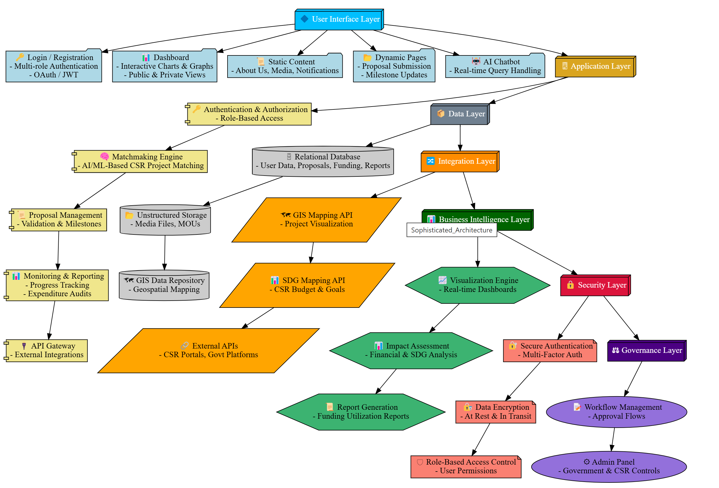
Velocity designed, developed, and deployed a comprehensive web-based CSR matchmaking platform that connects CSR funding agencies with government departments and implementing organizations, enabling data-driven matching, project tracking, and impact measurement aligned with Tamil Nadu’s development priorities and SDG indicators.

Key Features & Deliverables
Core Matchmaking Engine
– AI-powered matchmaking algorithm automating the identification of potential partners from CSR and social sectors
– GIS tool integration to identify areas under Focus Block Development Programme, Aspirational Districts, and blocks with lagging SDG indicators, suggesting priority projects to funders

Multi-Stakeholder Registration & Management
– Registration modules for Companies/Donors, PSUs, Multilateral Agencies, Government Departments, District Administration, NGOs, and Academic Institutions
– Role-based access and dashboards for each stakeholder type
– Corporate CSR historical spending data entry (minimum 5 years)
Government/Department Module
– Key area/project identification
– Budget allocation for proposals
– Proposal approval/rejection workflows
– Work monitoring capabilities
CSR Funding Agency Module
– CSR funding area indication and budget allocation
– Demographic area definition and block adoption features
– Project outcome definition, milestone tracking, and expenditure monitoring
– Progress monitoring tools
NGO/Implementing Agency Module
– Proposal creation based on standardized project templates
– Milestone definition and project management
– MoU management with government departments
– Inception report, monthly/quarterly progress reports, and final project reports
– Expenditure maintenance and tracking
Dashboard & Analytics
– Interactive visualization with charts, graphs, and GIS maps
– State finance/department budget visualization with SDG mapping
– Sector-wise project categorization
– Predictive analysis (trends related to fund utilization vs. sector)
– Linkage with FBDP indicators, Aspirational Districts Programme, and SDG indicators
– Public-facing dashboard for transparency

Static Content Modules
– Short video showcasing CSR in Tamil Nadu
– AI-powered chat widget
– About Us with governance and advisory body information
– Success/impact stories, CSR Awards, events, media gallery
– Blog, reports, EoI/Tender/RFP section
– Partner profiles with area of expertise
– Links to national CSR portals (MCA CSR Portal, NGO Darpan, CSRxchange, NITI Aayog)

Technical Deliverables
– System Requirement Specification (SRS) and design documents
– Open APIs for external portal integration
– Database architecture documentation
– Security audit report from NIC/e-governance empaneled agency
– User manual and system manual (updated per version)
– Application installation guide with infrastructure recommendations
– Complete functional source code with all dependencies
Technology Stack
- Platform: Open-source with limited external dependencies
- Frontend: Responsive mobile-friendly web application (React)
- Backend: Python (Django)
- Database: PostgreSQL with cloud service compatibility (AWS, Azure, Google Cloud)
- Analytics: AI/ML for matchmaking, predictive analysis engine
- GIS: Geographic Information System for spatial mapping and project visualization
- Security: OWASP top 10 vulnerability compliance, third-party security audit
- Deployment: State Government data center with hosting and maintenance support

Implementation Approach
The project followed a phased delivery model:
- Inception Phase (15 days): Submission and approval of inception report with detailed timelines, implementation plan, and system architecture design.
- Phase I – Beta Version (30 days): Development and delivery of beta version of web portal and dashboard with core matchmaking functionality for user acceptance testing.
- Phase II – Live Version (60 days): Fully functional, mobile-friendly web portal and dashboard deployed on state government data center, along with comprehensive documentation (user manuals, SRS, technology stack, installation guide, and complete source code).
- Phase IV – Post-Deployment Support (10 months): Ongoing operations, customizations, bug fixing, maintenance support, and updated documentation.
The implementation team comprised:
– Team Leader: Master’s degree in IT/Computer Science, 7+ years in web development and project management
– Product Management & Project Management Expert: Bachelor’s degree, 3-5 years in web development and IT platform management
– Software Development & Product Management Expert: Bachelor’s degree, 3-5 years with extensive programming language expertise
– Web Platform Maintenance Expert: Bachelor’s degree, 3+ years in web development and maintenance
Key Outcomes & Impact
- Bridged the CSR-Implementation Gap: Created a seamless digital interface connecting CSR funding agencies with credible implementing organizations, dramatically reducing the time and effort required for partnership formation.
- Aligned CSR with State Priorities: Systematically linked CSR investments with Tamil Nadu’s Focus Block Development Programme and Aspirational Districts, ensuring funds flow to areas of greatest need.
- SDG Integration: Mapped all CSR-funded projects to specific Sustainable Development Goals, enabling measurement of CSR’s contribution to Agenda 2030 in Tamil Nadu.
- Data-Driven Resource Allocation: Provided AI-powered matchmaking and predictive analytics to guide funders toward high-impact projects in priority geographies.
- Transparency & Accountability: Public dashboards and GIS-based project monitoring enabled real-time tracking of CSR fund utilization across the state, building stakeholder confidence.
- Scalable Model: Building on the success of UNDP’s Akanksha platform in Karnataka (15,500+ government officers, 579 NGOs, 250+ corporates onboarded), the Tamil Nadu platform was designed for similar scale with state-specific customizations.
Why Velocity
Velocity was selected through competitive evaluation (70% technical, 30% financial) based on:
- Proven Government Platform Experience: Demonstrated expertise in developing end-to-end technology solutions for central and state government bodies, with multiple completed government web platform projects.
- SDG Dashboard Track Record: Prior experience building data analysis and visualization dashboards directly relevant to this engagement, including UNDP SDG-related projects.
- AI/ML Integration Capability: Technical expertise in artificial intelligence and machine learning for building the core matchmaking algorithm and predictive analytics features.
- Open-Source & Security Expertise: Strong capabilities in open-source platform development with OWASP compliance and experience with government security audit processes.
- UNDP Partnership History: Established working relationship with UNDP India, ensuring alignment with UN procurement standards, IP requirements, and quality expectations.